首页
自驾快讯
自驾线路
自驾路书
自驾游记
自驾营地
自驾租车
自驾攻略
自驾商城
自驾景区
自驾手册
自驾活动
自驾杂志
自驾专题
自驾酒店
城市周边
汽车在线
人物专访
自驾达人
你游我导
俱 乐 部
自驾问答
自驾社区
热点景区推荐
锡林浩特:草原
中国醉美草原-西
静之湖度假区
镜泊湖风景区
茶卡壹号盐湖
红旗渠景区
昌平文旅集团
漠河旅游
濯水景区
小南海景区
土家十三寨
水车坪露营基地
神龟峡景区
官村景区
热门活动
春满江南·花开满城|3.21江
集结户外
烟花三月·赏花自驾8日
集结户外
沂蒙山自驾 3月20-22 领略沂
集结户外
千车万人游林州系列活动第一
集结户外
【钧鹏旅行】2026北京出发西
北京钧鹏汽车
【钧鹏旅行】衡水湖樱花季自
北京钧鹏汽车
热点文章
·
刷爆朋友圈!晋城这里竟藏了个粉
·
龙门石窟2011中秋诗会
·
清明上河园的连载
·
自驾游西湖:春已来袭 心已徜徉
·
认识新面孔 今秋广州登山更随意
·
自驾游去福建泉州阅读浓浓的茶文
·
我国酒店经营管理呈现八大趋势
图片新闻
刷爆朋友圈!晋城这里竟
神州假期岁末迎新 喜迎深
2006比亚迪-新浪经典自驾
黔南自驾游 娇羞苗女最
首页
>
自驾快讯
> 今日头条 > 正文
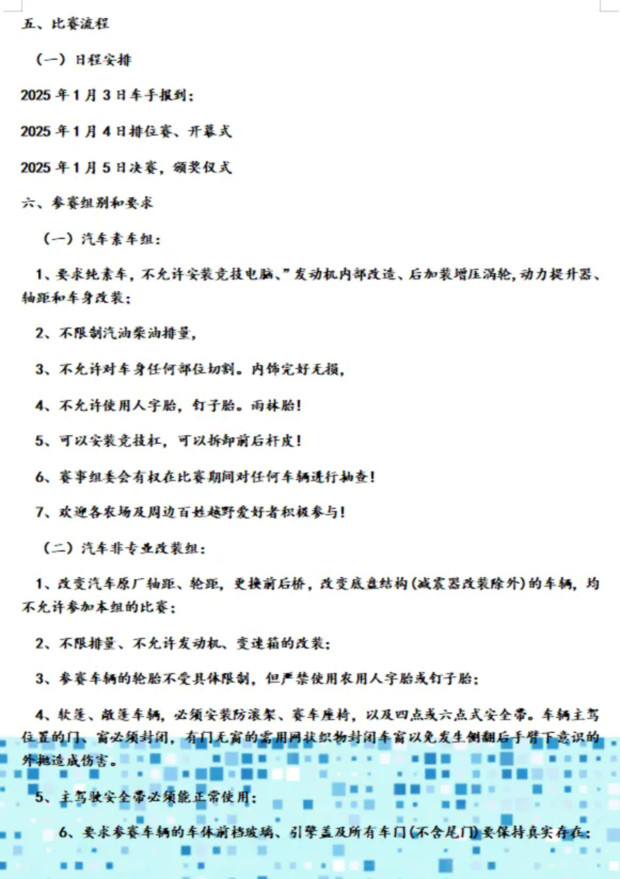
第十一届全国大众冰雪季 “华体杯” 黑龙江冰雪汽车系列挑战赛(萝北站),等你来战
2024-12-20 9:01:40 来源:自驾车旅游联盟网 访问量:383582
《自驾游》官方微信号:zgzjy123
《自驾游》官网:
www.chinazjy.com
《自驾游》咨询电话:010-80706518
0
0
相关新闻
上一篇:
12 月 21 日,萝北凤凰山滑雪场盛大开板,等你来战
下一篇:
边陲小城的冰雪盛宴:鹤岗萝北等你来狂欢
尾 篇:
萝北县第十二届体育运动会暨第三届全民健身运动会象棋比赛开赛
文章评论
还没有任何评论
您还未登录,只能匿名发表评论。或者您可以
登陆
后发表
称 呼:
多少得写点东西再提交啊!
评论内容:
联系方式
|
友情链接
|
在线留言
|
站点地图
|
本站部分图文内容取自互联网。您若发现有侵犯您著作权行为,请及时告知,我们将在第一时间删除侵权作品、停止继续传播。
Copyright © 2004 - 2008
chinazjy
.com
Inc.All rights reserved. 途游环球自驾游俱乐部(北京)有限公司 版权所有
京ICP备18053732号
京公网络:110114000478号
京公网络:110114000478号
技术支持:
博搜网络